Skip to content Skip to sidebar Skip to footer

40 pytorch dataloader without labels

How to use Datasets and DataLoader in PyTorch for custom text data First, we create two lists called 'text' and 'labels' as an example. text_labels_df = pd.DataFrame({'Text': text, 'Labels': labels}): This is not essential, but Pandas is a useful tool for data management and pre-processing and will probably be used in your PyTorch pipeline. In this section the lists 'text' and 'labels ... How do I predict a batch of images without labels - Part 1 (2019) 7 Dec 2018 — I have a trained saved model, and I can't see a way to predict the label for a large batch of images without somehow faking a databunch that ...

DataLoader is not working for labels - PyTorch Forums 29 May 2018 — Hi, I have written one class to load my custom dataset. The class is as follows: class ShapeDataset(Dataset): def __init__(self, root_dir, ...

Pytorch dataloader without labels

Pytorch dataloader without labels

Creating a dataloader without target values - PyTorch Forums 22 Jul 2020 — Hi, I am trying to create a dataloader that will return batches of input data that doesn't have target data. Load custom image datasets into PyTorch DataLoader without using ... Iterate DataLoader. We have loaded that dataset into the DataLoader and can iterate through the dataset as needed. Each iteration below returns a batch of train_features and train_labels. It containing batch_size=32 features and labels respectively. We specified shuffle=True, after we iterate over all batches the data is shuffled. Image Data Loaders in PyTorch - PyImageSearch A PyTorch Dataset provides functionalities to load and store our data samples with the corresponding labels. In addition to this, PyTorch also has an in-built ... A PyTorch DataLoader accepts a ... able to access all of Adrian's tutorials in a single indexed page and being able to start playing around with the code without going through ...

Pytorch dataloader without labels. PyTorch Dataloader + Examples - Python Guides The Dataloader has a sampler that is used internally to get the indices of each batch. The batch sampler is defined below the batch. Code: In the following code we will import the torch module from which we can get the indices of each batch. data_set = batchsamplerdataset (xdata, ydata) is used to define the dataset. PyTorch DataLoader: A Complete Guide • datagy The PyTorch DataLoader class is an important tool to help you prepare, manage, and serve your data to your deep learning networks. Because many of the pre-processing steps you will need to do before beginning training a model, finding ways to standardize these processes is critical for the readability and maintainability of your code. Create a pyTorch testing Dataset (without labels) I have created a pyTorch dataset for my training data which consists of features and a label to be able to utilize the pyTorch DataLoader using this tutorial. This works well for my training data, ... Stack Overflow. About; ... Create a pyTorch testing Dataset (without labels) Ask Question Asked 1 year, 6 months ago. Modified 1 year, 6 months ago. Loading own train data and labels in dataloader using pytorch? I think the standard way is to create a Dataset class object from the arrays and pass the Dataset object to the DataLoader.. One solution is to inherit from the Dataset class and define a custom class that implements __len__() and __get__(), where you pass X and y to the __init__(self,X,y).. For your simple case with two arrays and without the necessity for a special __get__() function beyond ...

Data loader without labels? - PyTorch Forums Is there a way to the DataLoader machinery with unlabeled data? PyTorch Forums Data loader without labels? cossio January 19, 2020, 6:03pm #1. Is there a way to the DataLoader machinery with unlabeled data? ptrblck January 20, 2020, 2:11am #2. Yes, DataLoader doesn't ... Datasets & DataLoaders — PyTorch Tutorials 1.12.1+cu102 documentation The Dataset retrieves our dataset's features and labels one sample at a time. While training a model, we typically want to pass samples in "minibatches", reshuffle the data at every epoch to reduce model overfitting, and use Python's multiprocessing to speed up data retrieval. DataLoader is an iterable that abstracts this complexity for ... python - Adding custom labels to pytorch dataloader/dataset does not ... As others mentioned you have to implement a custom dataset as it is important to make __getitem__ return the sample and its label. Otherwise the DataLoader can not figure out the labels by itself. I also recommend PyTorch documentation about Creating a Custom Dataset for your files and this YouTube video. DataLoader returns labels that do not exist in the DataSet 10 Jun 2020 — When I pass this dataset to a DataLoader (with or without a sampler) it returns labels that are outside the label set, for example 112, ...

Dataloader from numpy array without labels? - PyTorch Forums Please help me to create a dataloader for pytorch. I have 100 images read as numpy array of shape (100,100,100,3). I want to create a dataloader from this array but without labels( For GAN). Please help me to create a dataloader for pytorch. PyTorch Forums. Image Data Loaders in PyTorch - PyImageSearch A PyTorch Dataset provides functionalities to load and store our data samples with the corresponding labels. In addition to this, PyTorch also has an in-built ... A PyTorch DataLoader accepts a ... able to access all of Adrian's tutorials in a single indexed page and being able to start playing around with the code without going through ... Load custom image datasets into PyTorch DataLoader without using ... Iterate DataLoader. We have loaded that dataset into the DataLoader and can iterate through the dataset as needed. Each iteration below returns a batch of train_features and train_labels. It containing batch_size=32 features and labels respectively. We specified shuffle=True, after we iterate over all batches the data is shuffled. Creating a dataloader without target values - PyTorch Forums 22 Jul 2020 — Hi, I am trying to create a dataloader that will return batches of input data that doesn't have target data.

Stop Wasting Time with PyTorch Datasets! | by Eric Hofesmann ...

Stop Wasting Time with PyTorch Datasets! | by Eric Hofesmann ...

Rubrix on Twitter:

Rubrix on Twitter: "Training a text classifier without ...

PyTorch Custom Datasets In 5 Minutes To Help James Bond | by ...

PyTorch Custom Datasets In 5 Minutes To Help James Bond | by ...

PyTorch [Basics] — Sampling Samplers | by Akshaj Verma ...

PyTorch [Basics] — Sampling Samplers | by Akshaj Verma ...

Data Loader Design for MAX78000 Model Training

Data Loader Design for MAX78000 Model Training

PyTorch Lecture 08: PyTorch DataLoader

PyTorch Lecture 08: PyTorch DataLoader

How to create custom image Datasets and Dataloaders in PyTorch for training  models #pytorch

How to create custom image Datasets and Dataloaders in PyTorch for training models #pytorch

Transformer Data Loader: To Make Writing A Training Loop ...

Transformer Data Loader: To Make Writing A Training Loop ...

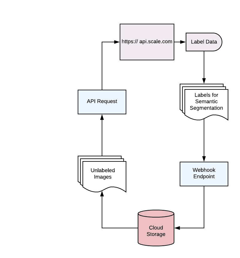
Training Faster With Large Datasets using Scale and PyTorch ...

Training Faster With Large Datasets using Scale and PyTorch ...

Building Efficient Custom Datasets in PyTorch | by Syafiq ...

Building Efficient Custom Datasets in PyTorch | by Syafiq ...

Complete Guide to the DataLoader Class in PyTorch ...

Complete Guide to the DataLoader Class in PyTorch ...

PyTorch Dataloader Overview (batch_size, shuffle, num_workers)

PyTorch Dataloader Overview (batch_size, shuffle, num_workers)

PyTorch Dataloader + Examples - Python Guides

PyTorch Dataloader + Examples - Python Guides

PyTorch Metric Learning

PyTorch Metric Learning

Building Custom Image Datasets in PyTorch: Tutorial with Code ...

Building Custom Image Datasets in PyTorch: Tutorial with Code ...

conda - Using pytorch´s dataloader on an

conda - Using pytorch´s dataloader on an "mps" device won´t ...

PyTorch Datasets and DataLoaders - Training Set Exploration ...

PyTorch Datasets and DataLoaders - Training Set Exploration ...

DataLoader returns all same labels when shuffle is set to ...

DataLoader returns all same labels when shuffle is set to ...

PyTorch Datasets and DataLoaders - Training Set Exploration ...

PyTorch Datasets and DataLoaders - Training Set Exploration ...

Announcing the NVIDIA NVTabular Open Beta with Multi-GPU ...

Announcing the NVIDIA NVTabular Open Beta with Multi-GPU ...

PyTroch dataloader at its own assigns a value to batch size ...

PyTroch dataloader at its own assigns a value to batch size ...

Dataset and Dataloader in PyTorch | by akhil anand | Medium

Dataset and Dataloader in PyTorch | by akhil anand | Medium

GitHub - jiangqy/Customized-DataLoader-pytorch: Customized ...

GitHub - jiangqy/Customized-DataLoader-pytorch: Customized ...

Custom Dataset and Dataloader in PyTorch

Custom Dataset and Dataloader in PyTorch

How to use Datasets and DataLoader in PyTorch for custom text ...

How to use Datasets and DataLoader in PyTorch for custom text ...

Torch Dataset and Dataloader - Early Loading of Data

Torch Dataset and Dataloader - Early Loading of Data

Dataloader for sequential data using PyTorch deep learning ...

Dataloader for sequential data using PyTorch deep learning ...

DataLoaders Explained: Building a Multi-Process Data Loader ...

DataLoaders Explained: Building a Multi-Process Data Loader ...

Stop Wasting Time with PyTorch Datasets! | by Eric Hofesmann ...

Stop Wasting Time with PyTorch Datasets! | by Eric Hofesmann ...

Get a single batch from DataLoader without iterating · Issue ...

Get a single batch from DataLoader without iterating · Issue ...

Understanding RNN Step by Step with PyTorch - Analytics Vidhya

Understanding RNN Step by Step with PyTorch - Analytics Vidhya

DataLoader without dataset replica · Issue #2052 · pytorch ...

DataLoader without dataset replica · Issue #2052 · pytorch ...

DataLoader super slow - vision - PyTorch Forums

DataLoader super slow - vision - PyTorch Forums

PyTorch Dataset, DataLoader Tutorial | Kaggle

PyTorch Dataset, DataLoader Tutorial | Kaggle

Taking Datasets, DataLoaders, and PyTorch's New DataPipes for ...

Taking Datasets, DataLoaders, and PyTorch's New DataPipes for ...

Datasets & DataLoaders — PyTorch Tutorials 1.12.1+cu102 ...

Datasets & DataLoaders — PyTorch Tutorials 1.12.1+cu102 ...

Twin Neural Network Training with PyTorch and Fast.ai and its ...

Twin Neural Network Training with PyTorch and Fast.ai and its ...

PyTorch Dataloader Tutorial with Example - MLK - Machine ...

PyTorch Dataloader Tutorial with Example - MLK - Machine ...

The generated images-labels from Dataloader not similar to ...

The generated images-labels from Dataloader not similar to ...

python - Data Loading in Pytorch for a dataset having all the ...

python - Data Loading in Pytorch for a dataset having all the ...

Post a Comment for "40 pytorch dataloader without labels"